| Specification |
|
Item
|
Specification
| |
| Rated voltage | 12 V, 1.2 kW | |
| The number of pinion teeth | 13 | |
| Performance [No-load, 11.5 V] | Ampere | Max. 117 A |
| Speed | Min. 3,200 rpm | |
| Component |

| 1. Front housing 2. Stop ring 3. Stopper 4. Overrun clutch assembly 5. Internal gear assembly 6. Planetary shaft assembly 7. Planetary gear assembly 8. Packing 9. Shield | 10. Lever plate 11. Lever packing 12. Lever 13. Magnet switch assembly 14. Armature assembly 15. Yoke assembly 16. Brush holder assembly 17. Through bolt |
| Description |

| 1. Solenoid 2. Brush assembly 3. Armature 4. Overrun clutch |
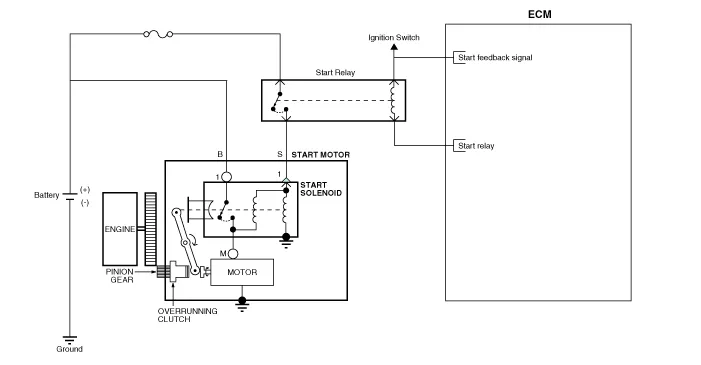
| Circuit Diagram |

| Removal |
| 1. | Turn the ignition switch OFF and disconnect the negative (-) battery terminal. |
| 2. | Remove the air cleaner.
(Refer to Engine Mechanical System - "Air Cleaner")
|
| 3. | Remove the intake manifold.
(Refer to Engine Mechanical System - "Intake Manifold")
|
| 4. | Remove the starter solenoid "B" terminal mounting nut (B), and then disconnect the starter cable and ST connector (A).
|
| 5. | Remove the starter mounting bolts and then remove the starter (A).
|
| Installation |
| 1. | Install in the reverse order of removal. |
| Reassembly |
| 1. | Reassemble in the reverse order of disassembly. |
| Inspection |
| Armature Inspection And Test |
| 1. | Remove the starter. |
| 2. | Disassemble the starter as shown at the beginning of this procedure. |
| 3. | Inspect
the armature for wear or damage from contact with the permanent magnet.
If there is wear or damage, replace the armature.
|
| 4. | Check
the commutator (A) surface. If the surface is dirty or burnt, resurface
with emery cloth or a lathe within the following specifications, or
recondition with #500 or #600 sandpaper (B).
|
| 5. | Check the commutator diameter. If the diameter is below the service limit, replace the armature.
|
| 6. | Measure the commutator (A) runout.
|
| 7. | Check
the mica depth (A). If the mica is too high (B), undercut the mica with
a hacksaw blade to the proper depth. Cut away all the mica (C) between
the commutator segments. The undercut should not be too shallow, too
narrow, or v-shaped (D).
|
| 8. | Check
for continuity between the segments of the commutator. If an open
circuit exists between any segments, replace the armature.
|
| 9. | Check
with an ohmmeter that no continuity exists between the commutator (A)
and armature coil core (B), and between the commutator and armature
shaft (C). If continuity exists, replace the armature.
|

The
seat new brushes, slip a strip of #500 or #600 sandpaper, with the grit
side up, between the commutator and each brush, and smoothly rotate the
armature. The contact surface of the brushes will be sanded to the same
contour as the commutator. |
| 1. | Make
sure there is no continuity between the (+) brush holder (A) and (-)
plate (B). If there is continuity, replace the brush holder assembly.
|
| 1. | Slide the overrunning clutch along the shaft. Replace if it does not slide smoothly. |
| 2. | Rotate the overrunning clutch both ways. Check
that it locks in one direction and rotates smoothly in reverse. If it
does not lock in either direction or locks in both directions, replace
it.
|
| 3. | If the starter drive gear is worn or damaged, replace the overrun clutch assembly. (The gear is not available separately.) Check the condition of the flywheel or torque converter ring gear if the starter drive gear teeth are damaged. |
| Cleaning |
| 1. | Do not immerse parts in cleaning solvent. Immersing the yoke assembly and/or armature will damage the insulation. Wipe these parts with a cloth only. |
| 2. | Do not immerse the drive unit in cleaning solvent. The overrun clutch is pre-lubricated at the factory and solvent will wash away lubrication from the clutch. |
| 3. | The drive unit may be cleaned with a brush moistened with cleaning solvent and wiped dry with a cloth. |
Specifications Specification ▷ 13.5V, 130A [ISG only] Item Specification Rated voltage 13.
Components and components location Components 1. Brake member assembly 2. Stop lamp switch 3. Brake pedal arm assembly 4. Brake pedal pad Troubleshooting Troubleshooting 1.
Components and components location Component Location 1. Temerature Control Actuator Description and operation Description 1. Heater unit includes mode control actuator and temperature control actuator. 2. Temperature control actuator is located at the heater unit.
Description and operation Description This has particle filter which eliminates foreign materials and odor. The particle filter includes odor filter as well as conventional dust filter to ensure comfortable interior environment. Repair procedures Replacement 1.